| Design Engineering Theory Topics - Home Page |
Practical Skills
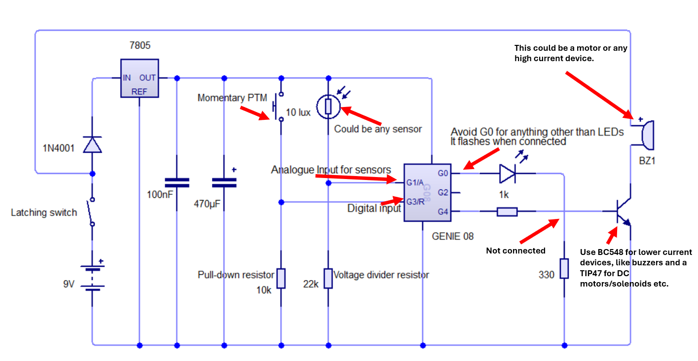
1 Making a circuit
- Basic circuit design.

2 Making a PCB
- Below is a link to a three video playlist on converting a circuit into a PCB on Circuit Wizard
- Click on this link to view the videos
3 Putting together the LCD display

- Click on this link to view the instructions.
- Don't forget that the code will need to be uploaded to the Arduino Nano. Ask your teacher to do this.
4 Making an off board download socket

5 Designing a box using MakerCase
- There is another online option to help you design a box MakerCase which can be used to design a box. watch the video below for some help.
6 Using the laser cutter
- Please watch this video. It will explain how to use the laser cutter.
7 Solidworks Skills
- Basic - single part for 3D printing
-
- Intermediate - multiple parts for lasercutting and an assembly.
-
- Advanced - using shell and adding attachment holes to two parts.
-
8 Converting SolidWorks into file for use on TechSoft 2D
- Watch this video to see how to convert SolidWorks files into .dxf files
- Once you have completed the conversion of the SolidWorks files into .dxf files, these will need to be imported into TechSoft 2D Designs. Watch this video to see how it is done.
- Here is also a video on some final check you should make before sending your TechSoft 2D file to the laser cutter.